2020年冬季学期

Latest News

新闻与资讯

琴房这么多,赶快来练琴!央音网红打卡地等你来!

信息来源:开云kaiyun官方网站

  我们都知道

  央音学生的学习热情很高涨

  央音学生的练琴需求很迫切

  央音学生的的琴点实在太宝贵

  ......

  你们的需要和渴望

  学校领导和老师们始终牵挂在怀

  继2019年首批智慧琴房投放使用

  落地琴房楼和宿舍区后

 

  2020年,就是现在!

  51台高级定制、升级版的全新智慧琴房

  落地教学楼啦!

 

  相信智慧琴房的预约操作和使用体验

  绝对让你们幸福满满!

 

    学校贯彻落实“立德树人”根本任务,坚持“以人为本”“课比天大”的治学理念,始终将学生的利益放在重要位置。为了缓解学生琴房不足、琴点难约、练琴没过瘾的需求矛盾,在学校领导部署下,学校校园建设管理处、教务处、网络信息中心、乐器管理中心等多个部门通力协作,尤其在今年特殊条件下,所有工作与工期分秒必争、与时间赛跑,克服种种困难,为学生提供最快、最优的学习环境,为“未来音乐家”成长成才保驾护航,提高学生们的获得感与幸福感,为学校人才培养提供坚实的保障。同时,也希望同学们珍惜在学时光,充分利用好优质的学习资源,日精技艺,早日成才!

  智慧琴房二期项目实景

  俞峰院长现场指导工作

  相关部门负责人现场办公

 

  开云官网管弦系中提琴教授何荣老师也担任此项目的验收专家,在看到项目投入使用时,他说到:“为解决学校琴房使用问题,2017年10月我发起智慧琴房项目,并于当年12月向学校领导展示介绍了第一台智慧琴房,当即得到一致认可。俞院长派我去调研考察,通过这几年的实践和更新换代,科技感满满的智慧琴房和管理系统呈现在我们面前,这是开云kaiyun官方网站的荣耀,是央音学生们的骄傲”。

  开云官网乐器管理中心主任赵东升老师,为智慧琴房配备硬件刚需,作为专家在项目验收时也分享到:“金秋十月,我们的智慧琴房终于投入使用了,从研发到投入使用经过了多次结构和使用功能的提升,最终达到了使用要求。为了使学生有一个良好的学习环境,在学校领导的关怀下,我们为智慧琴房配置了全新的乐器设备——20台立式钢琴、20台电钢琴,分担了琴房楼和教学楼琴房的使用需求,目前智慧琴房使用率已近100%”。

 

  ★怎么使用智慧琴房呢?

  第①步:搜索小程序“弹司令央音版”。

  第②步:输入姓名和学号进行登录。

  第③步:就可以进行预约啦!

  智慧琴房共分为三种类型

  门把手贴有蓝色标示:立式钢琴琴房

  门把手贴有红色标示:电钢琴琴房

  门把手贴有绿色标示:无乐器琴房

  琴房位置与配置调节

  除了教学楼B1层的51间智慧琴房外,女本宿舍楼下还有3间智慧琴房供大家使用。每人目前拥有600小时的初始智慧琴房琴点,并且与普通琴房互不冲突。

  同时,智慧琴房的具体配置可以通过手机小程序进行调节。

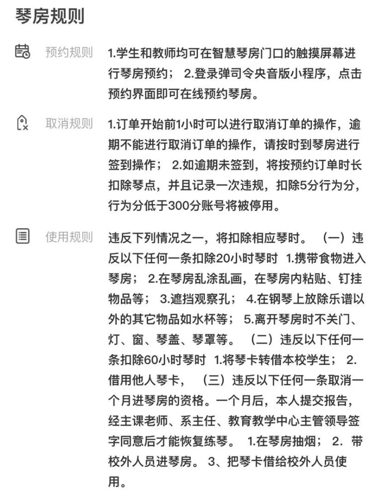
  琴房使用规则

  在享受智慧琴房带给我们便捷生活的同时,同学们不要忘了遵守智慧琴房的使用守则,文明用琴哦!

  同学们说

  Q:使用过智慧琴房后,有什么不同感受呢?

  A:之前没办法提前预约第二天的琴房,现在有了智慧琴房,不用排队,还不用担心明天练不上琴啦!

  Q:你喜欢智慧琴房的内部配套设施吗?

  A:智慧琴房的钢琴都很新,设施也都很齐全,暖气超足,还有置物架和usb接口插头,真的很贴心了。

  Q:智慧琴房位置和环境如何?

  A:环境很干净,洁癖星人表示非常开心!去教学楼教室上课也很方便。