开云kaiyun官方网站
了解学校
校长致辞
学校简介
学校领导
组织机构
校史回眸
联系我们
新闻与资讯
央音要闻
校园资讯
媒体央音
视听央音
专题目录
教育教学
教学机构
师资队伍
管理部门
课程设置
在线教育
学术研究
学术委员会
学术机构
学术新闻
演出与活动
教学楼
歌剧音乐厅
王府音乐厅
琴房楼
附中音乐厅
校外演出
校友
招生与就业
本科招生
硕士研究生
博士研究生
学历教育(非脱产)
附中附小
就业信息
留学生
服务与资源
信息公开
图书馆
考级委员会
现代远程音乐教育学院
继续教育学院
央音视频
央音文创
开云kaiyun官方网站出版社
北京环球音像出版社
友情链接
校园生活
校历
学生活动
校园风景
央音标识
邮箱登录
央音门户
EN
EN
邮箱登录
央音门户
了解学校
校长致辞
学校简介
学校领导
组织机构
校史回眸
联系我们
新闻与资讯
央音要闻
校园资讯
媒体央音
视听央音
专题目录
教育教学
教学机构
师资队伍
管理部门
课程设置
在线教育
学术研究
学术委员会
学术机构
学术新闻
演出与活动
教学楼
歌剧音乐厅
王府音乐厅
琴房楼
附中音乐厅
校外演出
校友
招生与就业
本科招生
硕士研究生
博士研究生
学历教育(非脱产)
附中附小
就业信息
留学生
服务与资源
信息公开
图书馆
考级委员会
现代远程音乐教育学院
继续教育学院
央音视频
央音文创
开云kaiyun官方网站出版社
北京环球音像出版社
友情链接
校园生活
校历
学生活动
校园风景
央音标识
×
研究生部
Graduate Division
首页
/
组织机构
/
教学科研管理单位
/
研究生部
/
公告栏
研究生部
公告栏
部门简介
招生信息
研究生培养
下载专区
公告栏
部门简介
招生信息
硕士招生
博士招生
研究生培养
培养规定
教学方案
下载专区
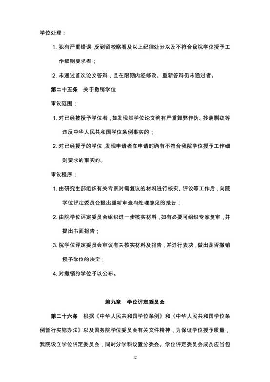
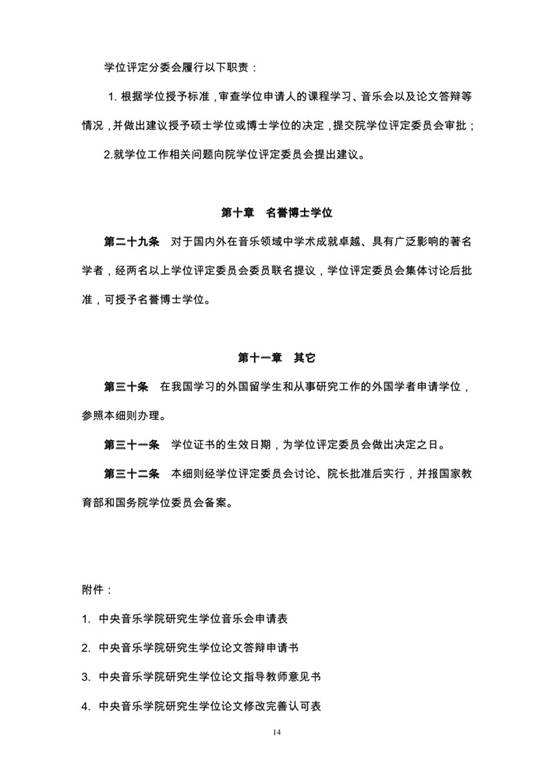
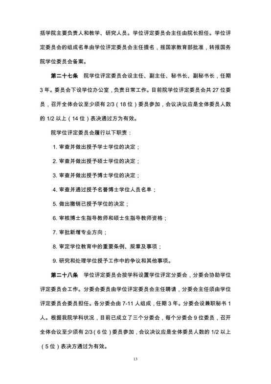
开云kaiyun官方网站硕士学位与博士学位授予工作细则
发布日期:2010-10-22 10:23:00
更新日期:2023-09-04 20:05:01
相关附件:
学位授予工作细则(2010修订定).doc
上一条:2010-11学年第一学期答辩时间表
下一条:2010年春季研究生答辩时间表(7)
返回列表